Skip to content
Menu
Home
Contact
Portfolio
Linkedin
Behance
Envelope
Linkedin
Behance
Envelope
Menu
Home
Contact
Portfolio
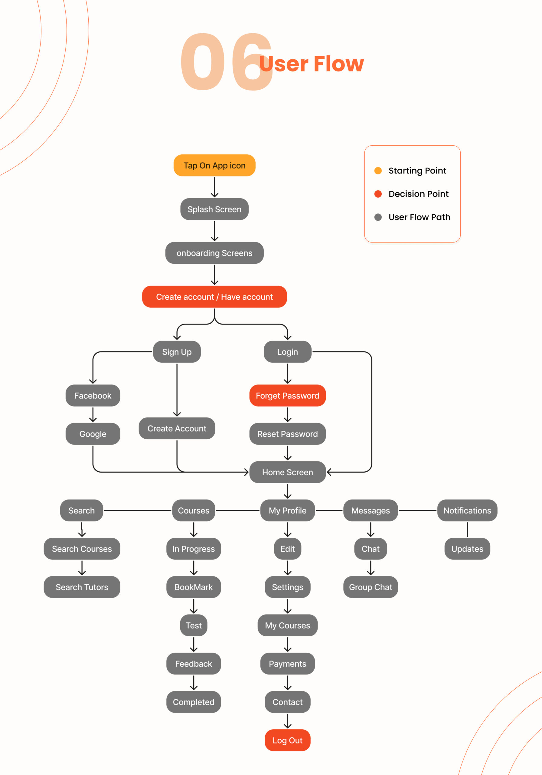
Case Study UX UI – Learnara E-learning Mobile App
Learnara is an e-learning mobile app UI/UX case study crafted in Figma, showcasing a modern-interface, intuitive course discovery, and smooth learning flows tailored for students and EdTech startups.
Case Studies
,
Mobile Apps